openFuyao技术讲堂| AI推理赫尔墨斯路由(Hermes-router)
1 特性介绍
Hermes-router是openFuyao社区基于Kubernetes(K8s)打造的AI推理智能路由方案,用于接收用户推理请求并转发至合适的推理服务后端。Hermes(赫尔墨斯)是希腊神话中众神的信使,以敏捷和可靠著称。Hermes-router 以此为名,寓意成为云原生环境中 AI 推理请求的智能信使,精准高效地完成每一次路由选择。特性价值如下:
- 加速AI推理服务响应:KVCache感知策略调度时充分考虑后端缓存情况,避免重复计算,降低请求响应时延。
- 保障高并发请求吞吐稳定:PD分桶策略按请求长短分流调度,变长请求不再互相拖慢。
- 灵活适配开源网关:基于K8s GIE标准(Kubernetes Gateway API Inference Extension)构建,支持接入Istio等多类主流开源网关,用户可选择范围广。
1.1 应用场景
Hermes-router支持部署在K8s集群,支持用户配置多种路由策略,可进行openAI API风格的AI推理请求,具体场景包括:
| 应用场景 | 详情 |
|---|---|
| 云原生AI推理服务 | 在K8s集群中部署LLM推理服务,需要智能路由能力来优化请求分发和资源利用 |
| 多实例推理后端 | 需要将推理请求智能路由到多个推理服务实例(支持聚合架构或PD分离架构),实现负载均衡和性能优化 |
| 高并发推理 | 在长短请求混合、中高并发的业务场景中,需要根据请求特征和实例负载状态进行智能调度,提升推理吞吐量 |
| KVCache aware优化 | 在重复请求较多的场景中,需要利用KVCache命中率信息进行路由优化,提升推理性能和资源利用率 |
| 网关集成 | 已有K8s网关基础设施,需要在不影响原有网关的基础上,增加AI推理路由能力 |
1.2 亮点特征
- 遵循GIE框架,天然支持K8s网关体系,支持集成多种开源网关。在已有网关的集群,可以作为可插拔能力加入,在不影响原有网关的基础上增加AI推理路由能力。
- 提供多种创新路由策略,支持聚合、PD等推理后端架构,帮助使用者在多种业务场景中提升性能。
- KVCache aware(聚合/PD):提供允许用户自定义得分函数的KVCache aware路由策略,在重复请求场景提升推理性能。
- PD分桶调度路由 (PD):提供允许用户自定义参数的分桶调度策略,在长短请求、中高并发场景提升推理吞吐量。
- 动态推理服务发现:允许用户在运行时新增/删除推理后端,用户可灵活调整推理资源投入。
1.3 特性依赖
- cache-indexer:使用KVCache aware类型策略时依赖cache-indexer,通过
/match_sort接口从该组件获取KVCache命中率。 - vLLM-ascend:
- PD代理服务组件
proxy-server:原为vLLM官方在PD分离架构下提供的示例组件,作为中枢组织P/D实例完成推理任务,openFuyao社区对该组件进行增强,现作为PD Group的Leader实例接收网关推理请求,并具备根据指定标签动态发现推理服务实例的能力。 - NPU适配:当环境为昇腾NPU时,需要使用vLLM-ascend作为推理引擎启动服务。
- 推理指标:依赖vLLM提供的
/metrics接口获取推理服务指标,由GIE架构自动采集。
- PD代理服务组件
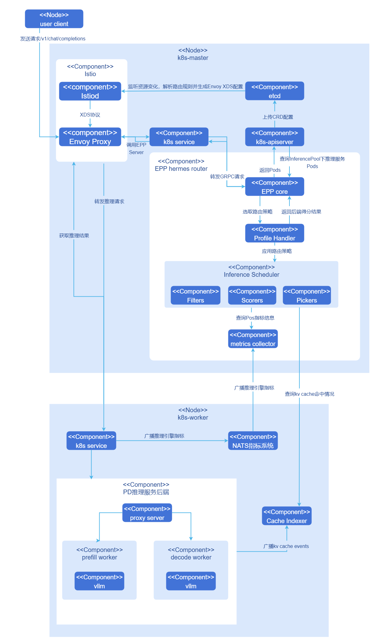
2 实现原理

Hermes-router以EPP组件形式集成到开源网关,以一次完整推理请求为例说明内部原理:
- 用户向集群网关发送openAI API请求
/v1/chat/completions。 - 网关识别到请求为推理请求,将请求转发至EPP。
- EPP根据用户配置的路由策略处理请求,选出最适合处理该推理请求的推理后端。
- EPP将推理后端返回集群网关,集群网关将推理请求发送至最佳推理后端。
- 推理后端完成请求返回网关,网关将推理结果返回用户。
3 安装部署
Hermes-router提供两种交付方式,用户可按需选择,具体安装步骤请参见: https://docs.openfuyao.cn/zh/docs/v25.12/user_guide/ai_inference_hermes_routing.html#安装
- EPP插件单独部署 Hermes-router作为单独的EPP组件部署到集群中,需要集群中已有Envoy based的Gateway、Gateway API及Inference Extension CRDs、以及推理后端服务。Hermes-router部署后提供多种AI推理智能路由策略(KVCache aware、PD分桶调度等),通过InferencePool CR动态发现和管理推理后端,支持通过HTTPRoute进行灵活配置。
- InferNex集成部署 InferNex是完整的AI推理服务集成部署包,一键部署网关、Hermes-router、HTTPRoute/InferencePool等K8s资源、以及推理后端服务。提供端到端的AI推理解决方案,集成网关、智能路由和推理服务,开箱即用。
4 未来展望
未来,Hermes-router将继续在以下方面做能力增强:
- 生产场景容灾能力,包含自动切流、故障感知以及推理请求重试。
- 基于时延预测与算力饱和度的路由策略,面向NPU、GPU多种算力场景进一步降低TTFT。
- KVCache aware路由策略增强,进一步感知分布式内存中的L3级别KVCache信息,基于全局命中率优化请求调度。
5 资源参考
更多openFuyao v25.12版本软件包可在如下地址下载(单击"全部版本"后选择"v25.12"): https://www.openFuyao.cn/zh/download/
本文由openFuyao社区首发,欢迎遵照CC-BY-SA 4.0协议规定转载。
